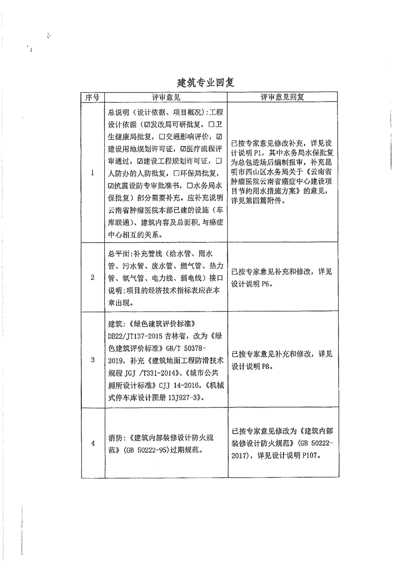
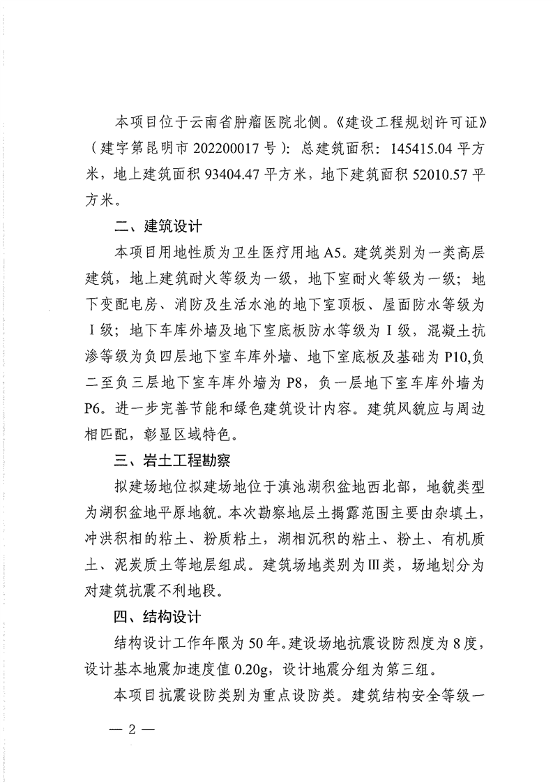
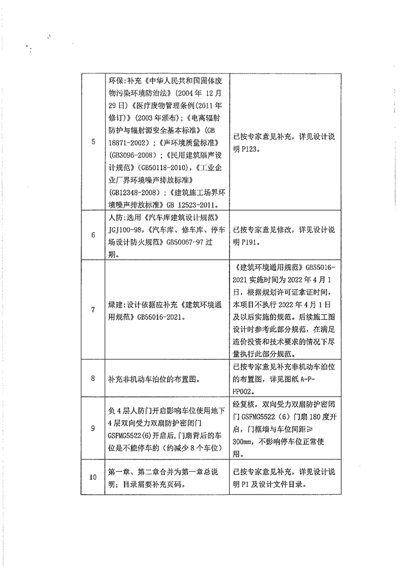
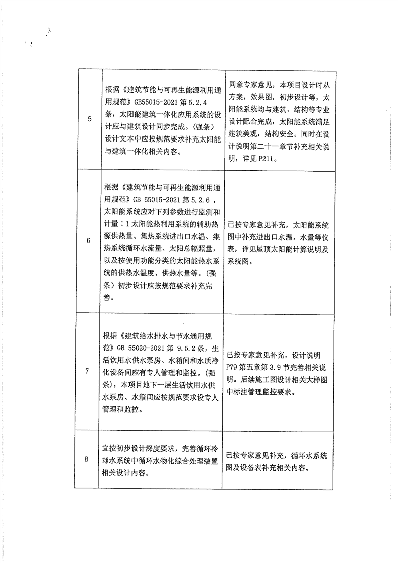
标题:
内容:
作者:
来源:
时间范围:
全部时间
一年内
一月内
一周内
开始搜索
关闭
搜索
高级搜索
无障碍浏览
长者模式
网站首页
工作动态
政府信息公开
办事服务
互动交流
法制建设
专题专栏
首页
七天双公示
行政许可
云南省住房和城乡建设厅关于云南省肿瘤医院云南省癌症中心建设项目初步设计的批复
作者:
云南省住房和城乡建设厅
来源:
时间:
2022-07-13
点击数:
相关文章
+
-