标题:
内容:
作者:
来源:
时间范围:
全部时间
一年内
一月内
一周内
开始搜索
关闭
搜索
高级搜索
无障碍浏览
长者模式
网站首页
工作动态
政府信息公开
办事服务
互动交流
法制建设
专题专栏
首页
工作动态
公示公告
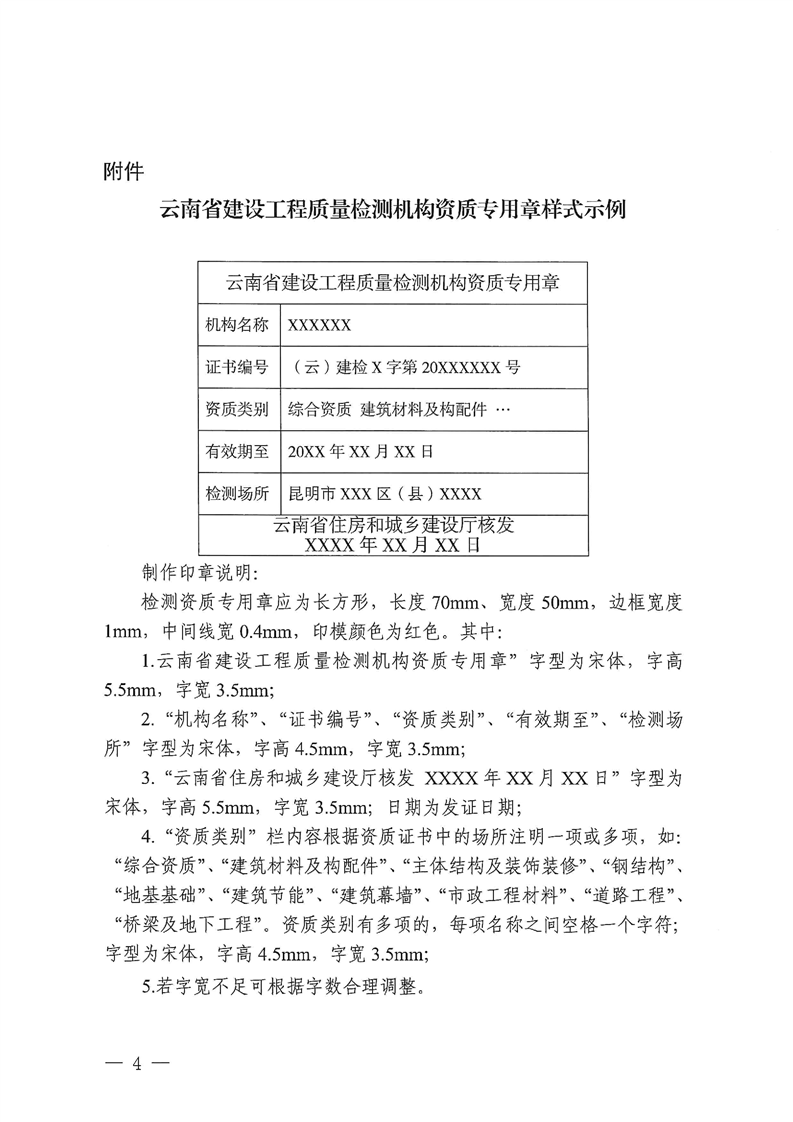
云南省住房和城乡建设厅关于规范建设工程质量检测机构资质专用章有关事项的通知
作者:
云南省住房和城乡建设厅
来源:
时间:
2026-03-31
点击数:
相关文章
+
-