标题:
内容:
作者:
来源:
时间范围:
全部时间
一年内
一月内
一周内
开始搜索
关闭
搜索
高级搜索
无障碍浏览
长者模式
网站首页
工作动态
政府信息公开
办事服务
互动交流
法制建设
专题专栏
首页
工作动态
公示公告
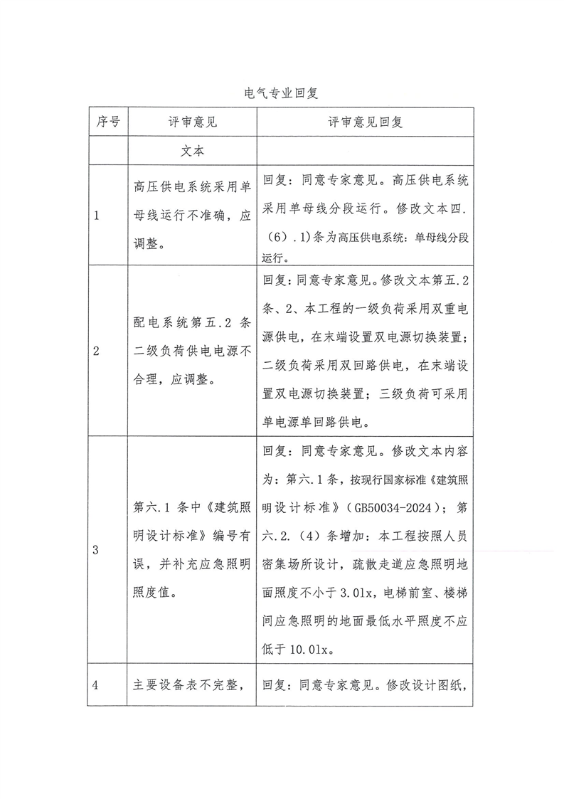
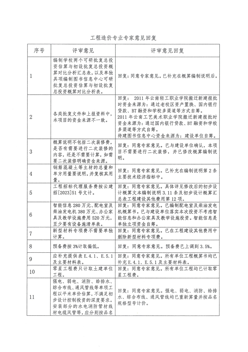
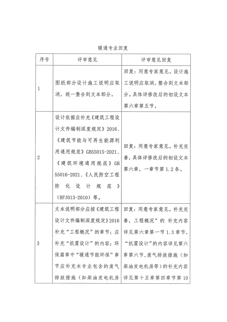
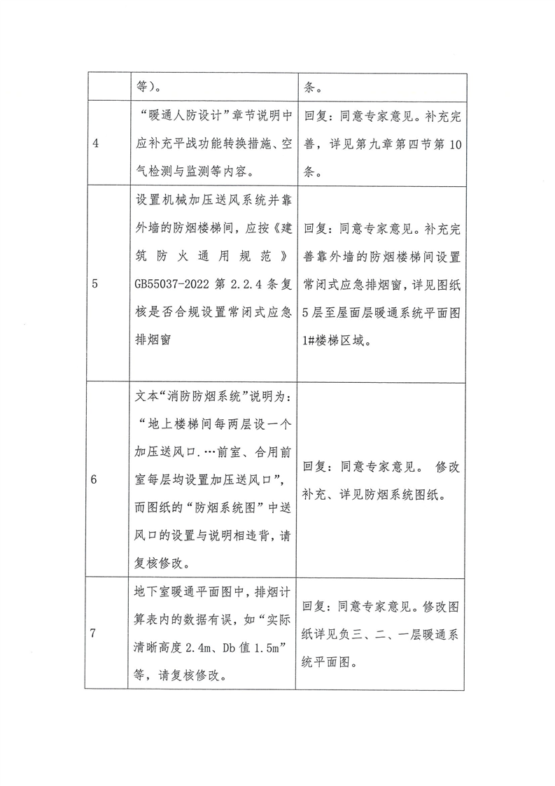
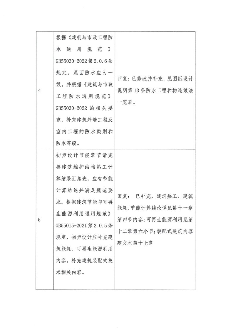
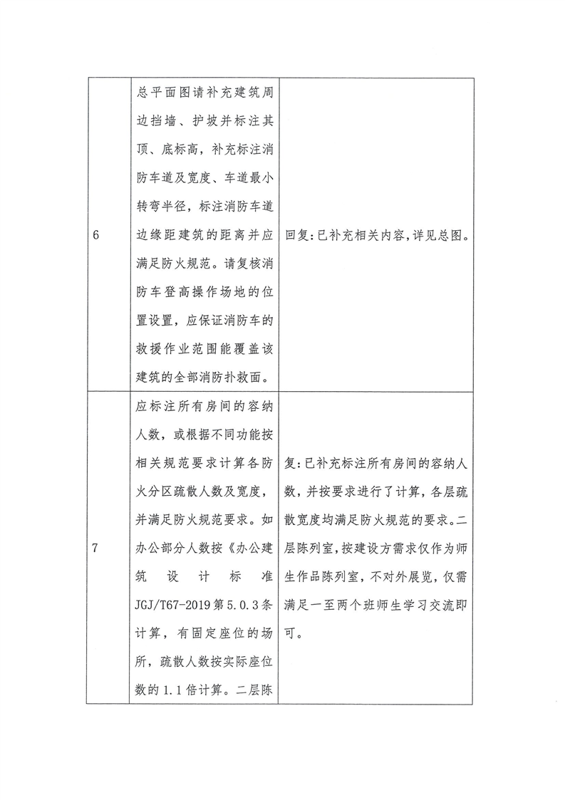
云南轻纺职业学院图书信息中心建设项目勘察及初步设计评审专家意见回复
作者:
云南省住房和城乡建设厅
来源:
时间:
2026-03-03
点击数:
相关文章
+
-