一、事项名称
工程勘察、设计企业资质认定 (子项:乙级及以下、劳务类工程勘察企业资质认定和部分乙级、丙级、丁级工程设计企业资质认定)
二、设定依据
1、《中华人民共和国建筑法》第十二条、十三条;
2、《建设工程勘察设计管理条例》第七条;
3、《建设工程质量管理条例》第十八条。
三、申请条件
1.《建设工程勘察设计资质管理规定》(建设部令第160号)
2.《工程设计资质标准》(建市[2007]86号)
3.《建设工程勘察设计资质管理规定实施意见》(建市[2007]202号)
4.《工程勘察资质标准》(建市[2013]9号)
5.《关于印发《建设工程企业资质申报材料清单》、《建设工程企业资质申报示范文本》和《建设工程企业资质规定和标准说明》的通知》(建办市函[2006]274号)等
四、办理材料
(一)由云南省住房和城乡建设厅审批事项:一是工程设计资质和专项设计乙级及以下资质(其中水利、交通、铁路、民航、信息产业等丙级资质)、工程勘察乙级及以下资质的新申请、增项、核定、延续;二是受住房城乡建设部委托的勘察设计甲级资质的延续(不包括铁路、交通、水利、信息产业、民航、海洋、消防等资质),需提交以下材料:
1.《工程勘察、工程设计资质申请表》(带条形码)1份纸质材料(勘察设计企业资质管理系统5.0填报后生成);
2.《云南省工程勘察设计资质网上申报信息采集表》1份纸质材料(通过企业用户登录“云南省勘察设计业务咨询管理网”中“企业资质管理-资质申报”进行申报后生成);
3.附件材料均通过网络进行报送(企业通过企业用户登录“云南省勘察设计业务咨询管理网”中“企业资质管理-资质申报”进行上报),具体上传资料如下:
(1)企业法人、合伙企业营业执照正副本;
(2)企业章程或合伙人协议文本;
(3)企业法定代表人或合伙人的身份证明;
(4)企业申报人员近一个月社保证明材料;
(5)企业负责人、主要技术负责人或总工程师的身份证明、任职文件、毕业证书、职称证书,劳动合同等,主要技术负责人或总工程师提需供“专业技术人员基本情况及业绩表”;
(6)注册执业人员的身份证明、加盖执业印章的注册证书复印件(若注册正在办理,提供经省注册管理机构签字或盖章的注册申请表),申报勘察资质注册岩土工程师还需提供“专业技术人员基本情况及业绩表”及业绩证明材料;
(7)非注册专业技术人员的身份证明、职称证书、毕业证书、劳动合同、“专业技术人员基本情况及业绩表”及业绩证明材料;
(8)办公场所证明材料;
(9)主要设备发票。
备注:
以上人员的身份证明、任职文件、毕业证书、职称证书、社保等原件及企业相关证照原件需在报件时一并提供核验,核验后当场退还。
(二)由住房城乡建设部审批事项:工程设计资质和专项设计甲级资质(铁路、交通、水利、信息产业、民航、海洋、消防等除外)、工程勘察甲级资质的增项、升级和核定,需提交以下材料:
1、《工程勘察、工程设计资质申请表》(带条形码)3份纸质材料(勘察设计企业资质管理系统5.0填报后生成),《建设工程企业资质申报企业业绩核查汇总表》、《建设工程企业资质申报个人业绩核查汇总表》各2份资质材料(5.0系统可导出,空白区域请用word补充完整,不需条形码);
2、附件材料均通过网络进行报送(企业通过“建设行业管理信息系统(勘察设计企业版)v5.0”进行网上申报),具体上传资料如下:
(1)企业法人、合伙企业营业执照正副本;
(2)企业章程或合伙人协议文本;
(3)企业法定代表人或合伙人的身份证明;
(4)企业申报人员近一个月社保证明材料;
(5)企业负责人、主要技术负责人或总工程师的身份证明、任职文件、毕业证书、职称证书,劳动合同等,主要技术负责人或总工程师提需供“专业技术人员基本情况及业绩表”及业绩证明材料;
(6)注册执业人员的身份证明、加盖执业印章的注册证书复印件(若注册正在办理,提供经省注册管理机构签字或盖章的注册申请表),申报勘察资质注册岩土工程师还需提供“专业技术人员基本情况及业绩表”及业绩证明材料;
(7)非注册专业技术人员的身份证明、职称证书、毕业证书、劳动合同、“专业技术人员基本情况及业绩表”及业绩证明材料;
(8)办公场所证明材料;
(9)主要设备发票。
备注:
1.报件时,以上人员的身份证明、任职文件、毕业证书、职称证书、社保等原件及企业相关证照原件,提交至省住建厅勘察设计处核验,核验后当场退还。
2.企业还须通过企业用户登录“云南省勘察设计业务咨询管理网”中的“企业资质管理-资质申报”进行简单申报(不用上传附件材料)。
(三)由住房城乡建设部审批事项:申报铁路、交通、水利、信息产业、民航、海洋等乙级及以上资质新申请、增项、升级、延续,消防专项甲级资质升级、延续(纸质材料3套),需提交以下材料:
1、《工程勘察、工程设计资质申请表》2份(用勘察设计企业资质管理系统5.0生成带条码的申请表),信息采集表1份(5.0系统生成并打印),《建设工程企业资质申报企业业绩核查汇总表》、《建设工程企业资质申报个人业绩核查汇总表》1份(5.0系统可导出,表格空白部分请用word文档补充,不需要条形码),基本信息表1份(5.0系统可导出,并打印),电子光盘1份(内容:申请表、业绩汇总表、基本信息表);
2、附件材料按照以下顺序单独成册:
(1)企业法人、合伙企业营业执照正副本;
(2)企业章程或合伙人协议文本;
(3)企业法定代表人或合伙人的身份证明;
(4)企业申报人员近一个月社保证明材料;
(5)企业负责人、主要技术负责人或总工程师的身份证明、任职文件、毕业证书、职称证书,劳动合同等,主要技术负责人或总工程师提需供“专业技术人员基本情况及业绩表”及业绩证明材料;
(6)注册执业人员的身份证明、加盖执业印章的注册证书复印件(若注册正在办理,提供经省注册管理机构签字或盖章的注册申请表);
(7)非注册专业技术人员的身份证明、职称证书、毕业证书、劳动合同、“专业技术人员基本情况及业绩表”及业绩证明材料;
(8)办公场所证明材料;
备注:
1.企业还须通过企业用户登录“云南省勘察设计业务咨询管理网”中的“企业资质管理-资质申报”进行简单申报(不用上传附件材料)。
2.附件目录要求:要有明细到具体人员的目录,页码准确,便于查找;
3.人员材料顺序为:身份证、毕业证、职称证、劳动合同、业绩表(有的需提供业绩完成单位的资质证书、业绩证明材料、原单位解聘证明等其它材料,需复印清楚);
4.报件时,以上人员的身份证明、任职文件、毕业证书、职称证书、社保等原件及企业相关证照原件,提交至省住建厅勘察设计处核验,核验后当场退还。
五、联系电话
业务联系人:云南省住房和城乡建设厅勘察设计处
彭才能,0871-64618387
云南省住房和城乡建设厅政务服务中心
联系电话:0871-64320893
六、办理地点
云南省住房和城乡建设厅政务服务中心
云南省住房和城乡建设厅勘察设计处
七、办理时间
申请云南省住房和城乡建设厅资质的初审期限为13个工作日。
云南省住房和城乡建设厅业务管理部门自收到申请材料之日起,在13个工作日内作出决定;在审批过程中,公示时间,需要进行现场复核,分管厅长因故签批的,均不计算在许可办理期限之内。
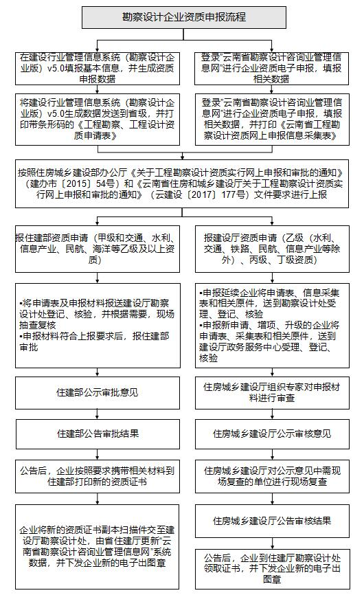
八、办理流程

- +
- -

